|
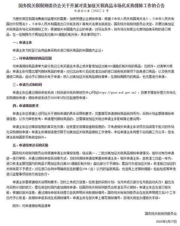
2月18日,國務院關稅稅則委員會發布公告稱,將開展對美加征關稅商品市場化采購排除工作,根據相關中國境內企業的申請,對符合條件、按市場化和商業化原則自美采購的進口商品,在一定期限內不再加征對美301措施反制關稅。 
而從該公告的附件中可以看到,可申請排除商品清單產品包含了部分紙和紙板產品,以及所有的廢紙品類。這是否意味著,國內廢紙使用企業申請填報相關信息后,一旦被關稅稅則委員會審核通過,至少在未來的某段期限內,可以取消其進口美廢的關稅? 開展對美加征關稅商品市場化采購排除工作 公告顯示,擬簽訂合同從美國采購并進口相關商品的中國境內企業,均可作為申請主體,根據已公布的可申請排除商品清單及自身需求,通過排除申報系統(財政部關稅政策研究中心網址https://gszx.mof.gov.cn)按要求提交市場化采購排除申請。 排除申報系統于2020年3月2日起接受申請。國務院關稅稅則委員會將根據填報信息,結合第一、二批對美加征關稅商品排除申請情況,組織對有效申請逐一進行審核,并通過排除申報系統等方式,及時將排除申請結果通知申請主體。具體如下: 
上面這張截圖完全取自國務院關稅稅則委員會發布的公告。由此可知,企業采購列入可排除清單中的商品均有機會被取消已加征的關稅。那么,可申請排除商品清單中有哪些產品呢?對紙品包裝產業鏈又有什么影響呢? 所有的廢紙品類均在可申請排除商品清單中 筆者翻閱了可申請排除商品清單,發現一共涉及696項商品,包括大豆、原油、木材等美國農產品、能源產品等。其中,最令筆者關注的則是與紙品包裝產業鏈上下游企業密切相關的產品--木漿、廢紙、紙和紙板。 
在清單中,稅則號列為47020000、47032100的商品,分別為溶解級化學木漿、溶解級除外的半漂白或漂白針葉木堿木漿或硫酸鹽木漿。2018年9月份,中國自美進口木漿產品被加征了5%的關稅,如果木漿產品被成功排除后,那么這項一關稅或被取消。 稅則號列為48041100、48101300、48103200的商品,則是紙和紙板產品。根據相關描述,三個稅則號列具體應該分別對應為箱板紙、銅版紙、白板紙。此前,這些產品被前加征的關稅稅率為5%。如果排除成功,紙業貿易商和有條件的二級廠的原紙進口成本可以減小。 最讓筆者關注的還是廢紙產品。2018年8月23日起,美廢被加征25%的關稅。2019年,國內進口廢紙總量為1036萬噸,其中美廢占據了40%以上。而本申請排除商品清單中的出現,對紙廠而言,無疑是個利好消息,因為所有的廢紙品類均在其中: 47071000:未漂白牛皮、瓦楞紙或紙板廢碎品 47072000:漂白化學木漿制的未經本體染色紙和紙板廢碎品 47073000:機械木漿制的紙或紙板的廢碎品 47079000:其他回收紙或紙板 綜合以上消息來看,企業進口美廢的關稅有望被取消。不過,此前生態環境部也強調,力爭2020年年底基本實現固體廢物零進口,全面完成各項改革任務。那么,二者是否存在矛盾呢? 筆者認為,美廢本身就具備商品屬性,紙廠將其購進,用以生產原紙。在清單中,包含廢品在類的產品均被稱為商品,所以很難說美廢就一定是“洋垃圾”。 因此,對于國內眾多廢紙成本較高的紙廠而言,美廢被列入可申請排除商品清單,無疑是個重大利好消息。
|